Preferences
Assignment Parameters
Select assignment type: You can assign an interaction through ring group(s), attribute(s), or agent(s). Please note that all assignment types are mutually exclusive and that you can only select one of them per assignment component.
Assignment by Ring Groups / Agents
How to find: For each assignment type, you can select from a list or consider a variable in the flow. For instance, the latter allows you to use information collected from an external source such as a Customer Relationship Manager (CRM) for your call assignment. If your selection falls under the “Agents” assignment category, the variable will have to correspond to the agent’s email.

Assignment by Attributes
When using Attributes as the Agent matching strategy, you can select which "Attributes" an agent needs to have (and their proficiency level, if the Attribute has proficiency configured) in order to be considered for the assignment attempt. Attributes and proficiency levels can also be combined using “AND” / “OR” conditions.
You can also choose the Agent sorting criteria and select between “Idle time” and the “Most proficient” Agents:
“Idle time”: Agents that have stayed the longest without handling an interaction will be selected first.
“Most proficient”: Agents with higher proficiency levels will be selected first (only the first attribute in the list is considered).
Please note that if you choose "Most proficient" as the main criteria, "Idle time" will be used in case of multiple agents having the same proficiency level, i.e., "Idle time" will be used to sort the most proficient agents which have the same level of proficiency for a given attribute.
Idle Time
“Idle time” is an agent metric used in determining interaction assignment priority. Agents with longer idle times generally will have higher priority than those with shorter idle times.
Idle Time Reset
Voice interactions: Idle time for an agent is reset when they finish a voice Interaction._
Digital interactions: Idle time for an agent is reset when they are assigned or finish a digital Interaction.
Note
As of November 2nd, 2022, customers can choose if the idle time is reset for an agent on manual outbound, agent-to-agent, and/or dedicated line calls. Please refer to the Release Notes for more information.
Note
The “AVG Idle Time per Hour” measure on the Agent Activity Analysis dataset is not related to this idle time form of “calculation”.
Agents to Ring
In this section, you can configure the maximum number of agents (max. 10) that will be called simultaneously.
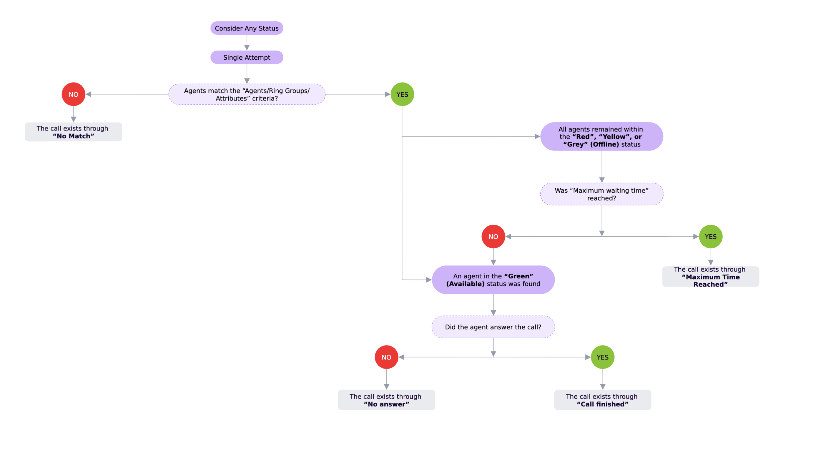
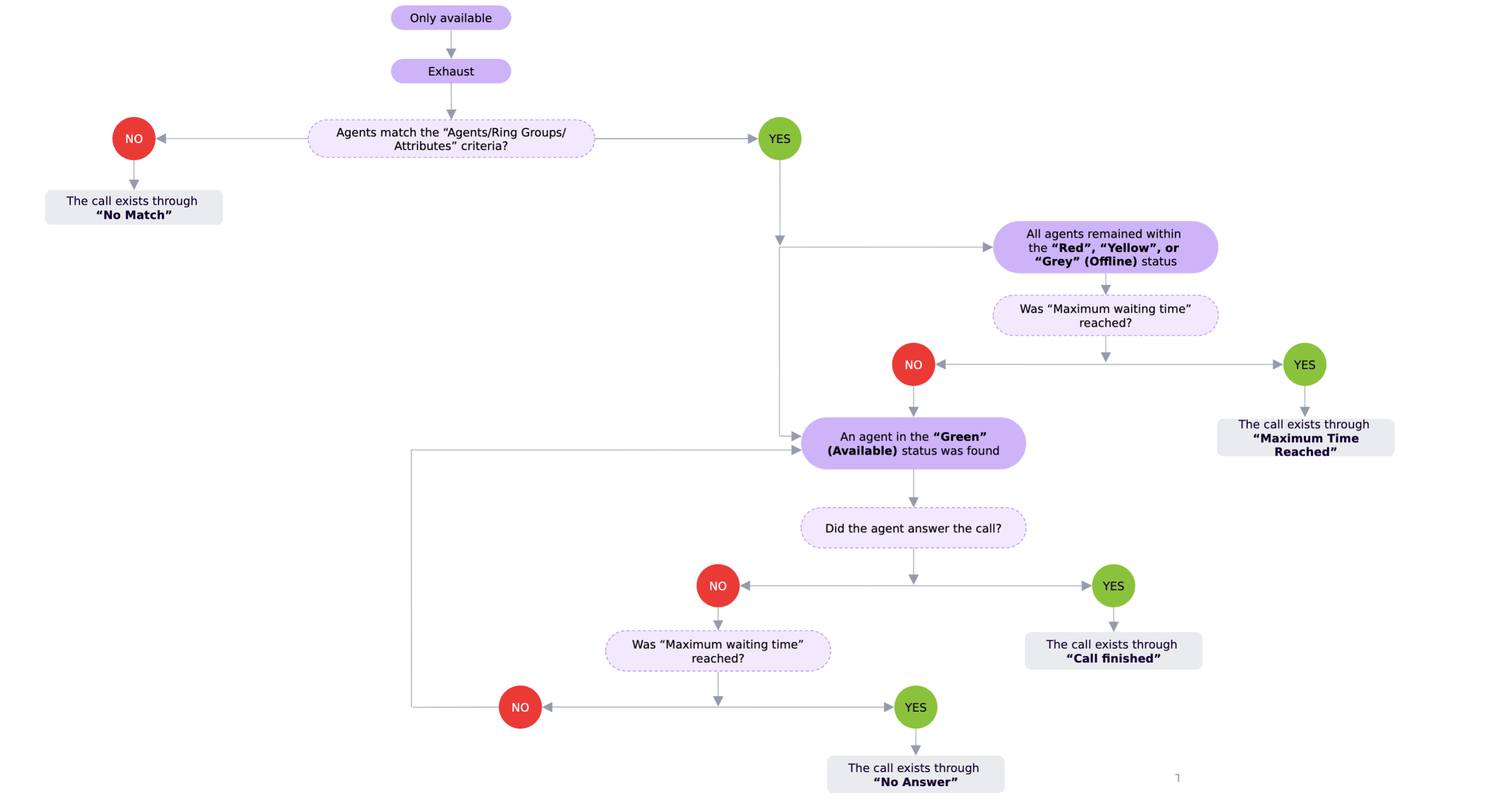
Select the statuses of the agents, “Only Available” or "Consider any Status", to determine agent status eligibility and the assignment strategy, “Single Attempt” or “Exhaust”, to define the recurrence of the dial attempt. A single batch of agents will be attempted only once if the “Single Attempt” option is selected, whereas the “Exhaust” option will ensure that the system will look for other available agents until the maximum waiting time is reached.
Note
When multiple agents are being called simultaneously, increased latency in ringing each agent can occur. Usually, this latency doesn't extend beyond a couple of seconds between the first and last agent being rung. The likelihood of these delays occurring may increase with the number of agents being contacted at once.

When combined, the options selected in the "Status of agents" and "Assignment strategy" fields will trigger different behaviors, as described in the diagrams below:
Only Available + Exhaust

Consider Any Status + Single Attempt

Only Available + Single Attempt

Consider Any Status + Exhaust

Maximum ringing time
Define the maximum ringing time, in seconds, that the call will be ringing the assigned agent before being rerouted back to the queue. You can specify a value between 30 and 600 seconds.
The set value will override the ringing timeout number configuration. To maintain the number setting, use the Number ringing time option.

Priority
Here, you can define the priority for each assignment request that goes through each specific assignment step. You should decide how important the Assignment and dial component you are configuring is compared to the other Assignment and dial, and Callback components you have.
The priority can either be manually selected from a list (priorities are defined from 1-10, in which 1 is the highest priority value and 10 is the lowest priority value) or dynamically gathered from the flow when a numeric variable is chosen from the drop-down menu (e.g., you can use a data dip to get a customer’s ARR [Accounting Rate of Return], followed by a conditional statement component that translates that value into a priority that can be read by the assignment component).
Please note that call priority outweighs any queue time, i.e., if a call with priority 10 has been in the queue for 30 minutes when a call with priority 1 comes in, the call with priority 1 will be handled first.

Maximum waiting time
This is the time threshold for the system to find, at least, one agent who can be called. If the threshold is reached, the call needs to be routed to another component. Please visit the Exits section for more information.
You can also configure the waiting music, by selecting the default music, using your own audio file, or entering a URL or a variable to access and play an external audio file.

Waiting message
The waiting message can be played once, or recurrently. It's particularly useful when you want to give your caller key press alternatives while waiting in the queue. This way, they'll know they can press a certain key to go to Voicemail or Callback. The key press alternatives are configured on the Exits tab.

This component provides three ways of playing the target message: Text-to-speech, Audio File Upload, and Other Sources.
The Text-to-Speech option allows you to type in a message that will be converted to audio.
Note
Click here to know more about using Text-to-Speech powered by Amazon Polly.
If, instead, you wish to play a custom audio file message during the call, you can upload an audio file directly from your computer. That audio file can be reused within the same or other flows. If you wish to file it away, you can simply archive it.
In Other Sources, you are given the option to choose from entering a URL that will retrieve an external file that is in either MP3 or WAV format or selecting a variable that has been previously used in your call flow.
Please click here to learn more about the supported audio files and some best practices for audio recordings.
Variables

Updated about 2 months ago